Простая модификация накопителя Atari 1050 на питание от постоянного тока
А что если подключить к накопителю Atari 1050 одинарный цилиндрический разъём (точно такой же, как у оригинального блока питания), но с подачей 12 В постоянного тока вместо 9 В переменного?
Предыстория:
Оригинальные блоки питания 9 В переменного тока, необходимые для этих накопителей, постепенно исчезают с лица планеты. Они громоздкие, тяжёлые и всё труднее поддаются поиску.
Мы произведём окончательную модификацию Вашего накопителя, чтобы он работал от более лёгкого, удобного и широко распространённого стандартного блока питания 12 В постоянного тока.
Суть модификации:
Она заключается в установке двух перемычек, которые отключат цепь выпрямления и умножитель напряжения. Это позволит накопителю работать от блоков питания с выходом 12–16 В постоянного тока, оставаясь в безопасных пределах напряжения и температуры.
Почему эта модификация:
- Суть модификации проста. Однако для её выполнения потребуются уверенность в действиях и паяльная станция. Я предпочитаю проводить работы с обратной стороны платы, но в этом руководстве использован подход сверху, чтобы не разбирать устройство больше, чем необходимо.
- Эта модификация полностью обратима, и можно вернуть накопитель в заводское состояние.
- Накопитель будет работать в штатных режимах по уровню шума и нагреву. Устройство прослужит десятилетия.
- В других модификациях отключается выключатель питания. При этом способе он продолжит работать в штатном режиме.
- Модификация безопасна (хотя и не застрахована от всех ошибок): она по-прежнему использует оригинальные стабилизаторы напряжения. Это важно, поскольку они защитят накопитель на случай случайного подключения старого блока питания 9 В переменного тока.
- Без пайки: если Вы не хотите паять, можно выполнить модификацию за 10 минут без пайки.
Об авторе: Я не являюсь профессиональным электронщиком, но имею формальное образование в области электроники и десятилетиями ремонтирую и настраиваю технику Atari.
Шаг 1


Что Вам понадобится:
Блок питания постоянного тока 12 В, 13 В, 14 В, 15 В или 16 В, мощностью не менее 2,5 А с цилиндрическим штекером диаметром 2,5 мм и положительным центральным контактом. Предпочтителен блок 12 В, поскольку такие блоки сейчас очень распространены — они идут в комплекте с домашним сетевым оборудованием, которое часто обновляется.
Машинка для печати этикеток или обычный принтер (для создания предупреждающей наклейки). Это важно — позже станет ясно почему.
Зажимы-гемостаты. Они крайне рекомендованы, поскольку паять придётся в труднодоступных местах.
Паяльная станция с возможностью установки температуры 330 °C. Такая температура необходима, так как пайка будет выполняться на элементах, способных рассеивать тепло.
Маленькая отвёртка для регулировки скорости вращения двигателя.
Копия диагностической дискеты для накопителя 1050 для окончательной проверки и калибровки. Найдите программное обеспечение здесь и подготовьте его заранее: https://archive.org/details/a8b_1050_Dis...
Шаг 2

Если у Вас нет паяльника или Вы не уверены в своих навыках пайки, эту работу можно выполнить с помощью щупов для проверки цепей!
Убедитесь в надёжности контакта с выводом стабилизатора напряжения или с выводом диода — в зависимости от соединения.
Такие щупы продаются под названиями: мини-зажимы, пружинные зажимы для микросхем SMD, щупы для логического анализатора и т.п.
Как правило, они рассчитаны на 60 В / 3 А, чего вполне достаточно.
Шаг 3

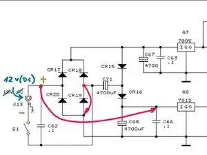
Взгляните на схему: Вам предстоит установить две перемычки, выделенные красным.
Разместите Atari 1050 на чистой поверхности. Положите полотенце на стол, чтобы не поцарапать корпус.
Снимите все 6 винтов Phillips с нижней стороны устройства.
Переверните устройство в обычное положение и аккуратно снимите верхнюю и переднюю крышки как единый блок. Действуйте бережно: этому пластику более 40 лет.
Поверните накопитель так, чтобы разъёмы SIO были направлены от Вас, а передняя панель — к Вам.
Шаг 4


Когда разъёмы SIO направлены от Вас, а передняя часть корпуса — к Вам, найдите четыре диода.
Для соединений предпочтительно использовать провод 20 AWG.
Припаяйте первую перемычку на верхнюю часть CR19 — одного из четырёх больших диодов (в нижнем левом углу).
Шаг 5

С помощью пассатижей или гемостатов извлеките разъём J14 — первый в ряду. Этот шаг не обязателен, но рекомендован.
Поскольку пайка будет выполняться рядом с этим разъёмом, его удаление — мера предосторожности, обеспечивающая дополнительное пространство и исключающая случайное расплавление разъёма.
Шаг 6

Один конец перемычки припаивается к диоду в правом верхнем углу. Не страшно, если он коснётся диода слева — эти два диода соединены с завода.
Другой конец перемычки подключается ко входу стабилизатора 12 В. Рядом с ним есть удобная контактная площадка, которую можно использовать.
Подключение к выходу стабилизатора 12 В: если используется качественный стабилизированный блок питания 12 В, можно подключить конец провода к выходу стабилизатора 12 В для уменьшения тепловыделения (место TP14), однако,
подключение к входному выводу, как указано здесь, позволяет использовать блок питания с напряжением выше 12 В, а также позволяет стабилизатору 12 В защищать схему в случае неисправности блока питания или при случайном подключении старого блока питания 9 В переменного тока.
Шаг 7

После завершения пайки вставьте разъём J14 обратно на место.
Шаг 8

Вероятно, Ваш накопитель сейчас в рабочем состоянии и готов к использованию с новым блоком питания 12 В. Подключите его и проверьте!
На данном этапе скорость вращения двигателя может немного отличаться от номинальной. Устраним это в этом шаге.
Найдите регулировочный подстроечный резистор. Возможно, он покрыт слоем силикона. Аккуратно удалите его гемостатами, чтобы получить доступ к маленькому латунному винту с помощью плоской отвёртки.
Загрузите диагностическую дискету 1050 и отрегулируйте подстроечный резистор до нужной скорости вращения.
Шаг 9

Остался последний шаг. Соберите корпус и установите винты обратно.
Напечатайте этикетку, на которой чётко указано, что ваш привод теперь питается от 12 В постоянного тока с положительным центральным контактом. Не считайте проект завершённым без этого шага.
Это необходимо, чтобы избежать путаницы и предотвратить подключение старого источника переменного тока к модифицированному приводу.
Что касается постоянного тока, вы можете использовать более высокое напряжение — до 15 В, а в некоторых случаях даже до 18 В. Узел питания может немного нагреваться, но устройство будет работать стабильно и с минимальным риском.
Однако вы должны использовать ТОЛЬКО постоянный ток, а не переменный, поэтому этикетка — ОБЯЗАТЕЛЬНА.
Шаг 10


Для любителей электроники я провёл несколько измерений, чтобы вам не пришлось делать это самостоятельно. Вот данные:
Напряжение на линии 12 В: На входе стабилизатора 12 В будет 12 В, а на выходе — около 10,6 В. Это нормально для привода. Если скорость двигателя снизится, вы можете скорректировать её с помощью подстроечного резистора. Помните, что линию 12 В можно напрямую подключить к выходу стабилизатора.
Напряжение на линии 5 В: На входе стабилизатора 5 В будет около 11,2 В, а на выходе — 5,0 В. Это допустимо, штатный радиатор справится с отводом тепла.
Температура: Через 20 минут работы при температуре окружающей среды 22 °C стабилизатор 12 В нагревается до 37 °C, а стабилизатор 5 В — до 47 °C. Эти значения находятся в пределах рабочего диапазона.
Ток: Сразу после включения потребляемый ток от нового источника питания составляет 630 мА (это нормально, поскольку он питает всю электронную схему). Когда двигатели работают, общий ток достигает 1170 мА (~1,2 А).
Тепловыделение: Теперь ваше устройство будет выделять меньше тепла: поскольку вы отключили удвоитель напряжения, стабилизатору 12 В приходится выполнять гораздо меньше работы, а значит, и рассеивать меньше тепла. Стабилизатору 5 В нужно гасить на 0,3 В больше, чем раньше, что практически не имеет значения.
Приведённые значения тока означают, что любого источника питания с номиналом 12 В / 2 А, а лучше 2,5 А постоянного тока, будет достаточно.
Оборудование, использованное для измерений: мультиметр Fluke 87V, осциллограф Rigol DS 1054Z, тепловизор HTI.
Заключение
Наслаждайтесь работой модернизированного дисковода. Если хотите, свяжитесь со мной и помогите улучшить или упростить этот урок.
Перевод руководства с ifixit.com